Monitoring and Finishing a Campaign

The following diagram gives an overview on the states of a campaign:

Certification Campaign States
Figure 1. Certification Campaign States

When the Certification Campaign workflow has successfully created at least one certification task, it considers the campaign to be running.Otherwise, it sets the state to FAILED.PREPARE.The administrator (campaign owner) can then fix any problems and set the state manually to PREPARING.When it runs again, the workflow tries to start the campaign.

When the due date of the campaign is reached, the workflow applies the changes of all finished certification tasks of the campaign.If no certification task has been finished, the campaign is set to SUCCEEDED.In both cases, the administrator can extend the campaign by pushing the due date into the future and setting the campaign state back to Campaign is running (RUNNING).

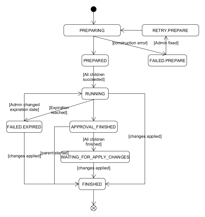
The following diagram gives an overview of the states of a single certification task:

Certification Task States
Figure 2. Certification Task States

When the task cannot be created successfully, the workflow sets it to the FAILED.PREPARE state.The administrator can then fix any issues and set the state to RETRY.PREPARE.When on the next run the starting the task succeeds, the workflow sets the state to RUNNING.The PREPARED state is a temporary state that is relevant when there are several approvers and extra tasks need to be created for them.

When the approver has certified all assignments, the certification task changes to the APPROVAL.FINISHED state.When the Due Date of the task is reached, the Certification Campaign workflow sets the state to FAILED.EXPIRED.The administrator can move the due date to the future, set the state back to RUNNING and thus give the approver the opportunity to finish the task.

When the Due Date of the campaign is reached, the Certification Campaign workflow stops all running certification tasks with the FAILED.EXPIRED state and starts to apply changes according to the settings in the Apply Changes field of the campaign.After all changes are applied, the certifications are moved to state FINISHED.The state AWAITING.FOR.APPLY.CHANGES is a transient state and is currently not used.

If a certification contains uncertified assignments when the Due Date is reached, this certification is moved to the state FINISHED.

If there are changes that cannot be applied for a certification, this certification is moved to the state FAILED.APPLY.CHANGES.